
全國免費客服電話 18268652722 郵箱:www.jungshuodz@163.com
手機:18268652722
電話:18268652722
地址:寧波市北侖區大碶廟前山路45號
人氣:

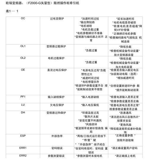
1. 變頻器的故障現象
在工業生產中,變頻器常常會出現故障,導致設備停機或運行異常。常見的故障現象包括變頻器無法啟動、頻率調節不準確、輸出電壓波動等。
2. 變頻器故障的原因
變頻器故障的原因有很多,例如電源供應不穩定、電機故障、控制邏輯錯誤等。其中,最常見的原因是變頻器的過載和過熱。
3. 過載故障的解決方法
當變頻器出現過載故障時,首先應檢查負載的情況,確保負載正常。其次,可以適當降低負載的要求,在變頻器額定功率范圍內進行運行。此外,還可以調整變頻器的參數,提高輸出功率,從而解決過載問題。
4. 過熱故障的解決方法
變頻器過熱是另一個常見故障,解決方法包括增加風扇數量、清潔散熱器、改善設備通風狀況等。如果變頻器的控制邏輯出現錯誤導致過熱,可以通過重新編程來修復。
5. 其他常見故障及解決方法
除了過載和過熱故障,變頻器還可能出現其他故障,例如電源線接觸不良、電容老化、電路板燒壞等。對于這些故障,可以通過更換部件、修復電路板等方法來解決。
6. 變頻器的預防維護
為了減少變頻器故障的發生,預防維護工作非常重要。首先,定期檢查變頻器的電源、風扇、散熱器等部件,確保其正常運行。其次,注意負載的合理安排,避免過載現象的發生。此外,及時清潔變頻器周圍的環境,防止灰塵影響散熱效果。
7. 需要專業人員進行維修
在變頻器出現故障時,應立即停機并請專業人員進行維修。變頻器涉及到高壓電流和復雜的控制電路,如果不懂得正確維修方法,可能會導致更嚴重的故障。
綜上所述,變頻器故障及維修是工業生產中常見的問題。通過了解故障的原因和解決方法,并加強預防維護工作,可以有效地避免和解決變頻器故障,確保設備的正常運行。
相關推薦