
全國免費客服電話 18268652722 郵箱:www.jungshuodz@163.com
手機:18268652722
電話:18268652722
地址:寧波市北侖區大碶廟前山路45號
人氣:


公司承接世界各地各品牌變頻器等工業電器及工業電路板的維修、保養等技術服務。還承接各類電氣系統變頻節能改造的設計、開發和服務。是深圳安邦鑫變頻器(中國用戶滿意品牌、中國高壓變頻器十強)西北總代理、西北區技術服務中心。您當前位置:無錫企業網? 無錫商務服務? 無錫維修安裝服務? 無錫電工電氣維修安裝? 匯川變頻器維修強大的技術團隊。
相關產品類別:電器維修安裝、機械設備維修安裝、建筑安裝維修、電工、電氣維修安裝、數碼、電腦維修安裝、電子產品維修安裝、儀器、儀表維修安裝、辦公設備維修安裝、汽車及配件維修、安裝、家具維修。
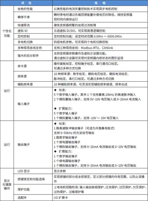
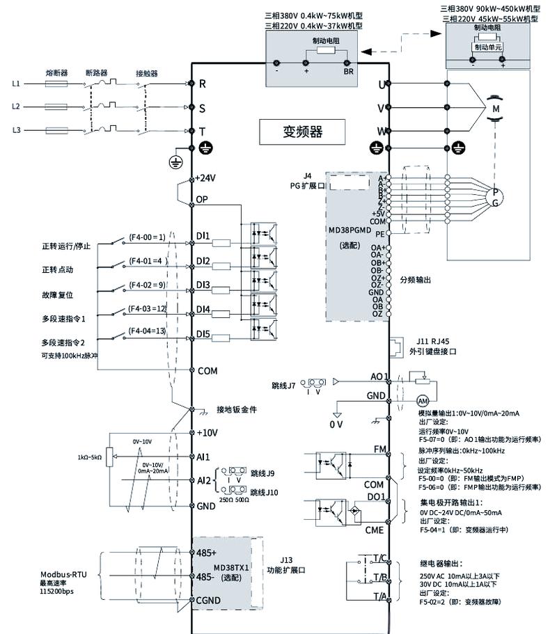
我公司與國內外從事電氣自動化的公司合作,專業經營國內外品牌變頻器、軟啟動器、恒壓供水控制器及低壓電器代理(深圳安邦信、西安西馳、上海良信電氣、施耐德、歐姆龍、臺達、三菱、西門子、ABB、富士、三肯、松下、系列、可編程控制器(PLC)、人機界面(觸摸屏HMI)、伺服系統、低壓電器等工控產品。電梯專用驅動器、起重專用驅動器、塑料機專用驅動器、煤礦井下防爆織機專用變頻器驅動系統。
國內品牌:偉創、華為、匯川、安邦信、普天、阿爾法、正弦、康沃、匯豐、森蘭、富菱、嘉陵、英威騰、德力西、四方、海力、三晶、森蘭、中大博利等。主營業務:變頻器維修、變頻器銷售、直流調速器維修、伺服驅動PLC等工控產品銷售及維修。
公司主要從事電氣自動化領域:供水工程、變頻控制工程、軟啟動控制工程、音樂噴泉工程、PLC控制工程。公司同時生產設計各種控制柜、啟動柜、變頻柜及各類自動化工程的設計、生產、安裝、調試。作為華中地區的變頻器維修公司,我們維修各國的變頻器、軟啟動器、直流調速器、PLC、變頻電源等產品,擁有雄厚的維修技術實力。
相關推薦