
全國免費客服電話 18268652722 郵箱:www.jungshuodz@163.com
手機:18268652722
電話:18268652722
地址:寧波市北侖區大碶廟前山路45號
人氣:

木工車床作為一種常用的機械設備,在加工木材時起到至關重要的作用。然而,由于長時間使用以及不可避免的故障和磨損,木工車床的變頻器可能會出現各種問題。本文將介紹一些常見的變頻器故障,并提供相關的維修方法。
變頻器無法啟動
當木工車床的變頻器無法啟動時,首先需要檢查供電是否正常。確保車床的電源線已經正確接入,并且主電源開關已經打開。如果供電正常,但變頻器仍然無法啟動,那么可能是變頻器本身故障。此時,建議聯系專業的木工設備維修人員進行維修。
變頻器運行不穩定
如果木工車床的變頻器在運行過程中出現不穩定的現象,例如速度忽高忽低,或者頻繁出現停機現象,可能是由于電源壓力不穩定導致的。可以檢查電源線路,確保供電正常,并且考慮安裝穩壓器解決電源波動的問題。
變頻器發生過熱
過熱是木工車床變頻器常見的故障之一。變頻器長時間工作過載,或者散熱不良,都可能導致它發生過熱。解決這個問題的方法是增加散熱設備,如風扇或散熱片,并確保變頻器工作在適當的負載范圍內。
變頻器頻率誤差
當木工車床的變頻器頻率誤差較大時,可能會影響設備的正常運行。在這種情況下,可以使用萬用表檢測輸出頻率,并調整變頻器的頻率參數來解決問題。如果不熟悉調整方法,建議向制造商詢問專業技術支持。
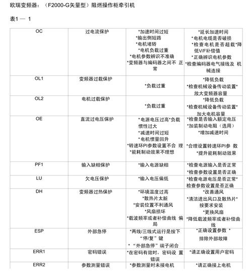
變頻器顯示故障代碼
有時,木工車床的變頻器上會顯示故障代碼,這是變頻器自身診斷出現問題的一種方式。查閱變頻器說明書,找到對應的故障代碼,并根據說明書提供的解決方案進行處理。如果無法處理,可以咨詢專業的木工設備維修人員尋求幫助。
在維修木工車床變頻器時,為了確保安全,務必先切斷電源,并遵循相關的操作指南。如果自己無法解決問題,切勿隨意拆卸或修理。尋求專業的幫助是解決問題的最佳選擇。
相關推薦